Mol Psychiatry|揭示母代孕前压力应激影响子代成年后精神行为的脑体互作网络机制
女性情绪障碍的患病率显著高于男性。母亲产前抑郁症状与儿童早期心理健康风险之间的关联已有大量报道。1995年英国 David Barker 教授提出的胎儿期起源假说(Developmental Origins of Health and Disease, DOHaD)认为,胎儿期的营养与发育不良可增加成年期高血压、2型糖尿病、心血管疾病及部分神经精神疾患的风险。围产期内母体与子代的肠道微生物群呈高度相关性:母源菌株可在经阴道分娩与母乳喂养等情形下部分垂直传递至新生儿肠道,且微生物代谢产物(例如短链脂肪酸)、母体免疫状态与宿主表观遗传调控等通路被提出为可能的生物学机制,进而在产前和/或产后影响子代神经发育及成年期的代谢与精神行为;而在更广的时间维度上肠道菌群如何参与情绪的跨代影响及其整体网络调控机制尚不清楚。
12月10日,中国科学院深圳先进技术研究院脑认知与脑疾病研究所/深港脑科学创新研究院刘欣安、陈祖昕和王立平团队,在Molecular Psychiatry发表题为"Unraveling Sexually Dimorphic Offspring Behaviors: Maternal Premating Stress and the Neuro-Microbial-Metabolic Network" 的研究论文。本研究系统解析了母代孕前压力—焦虑状态导致子代成年后情绪行为异常的脑体互作网络机制。
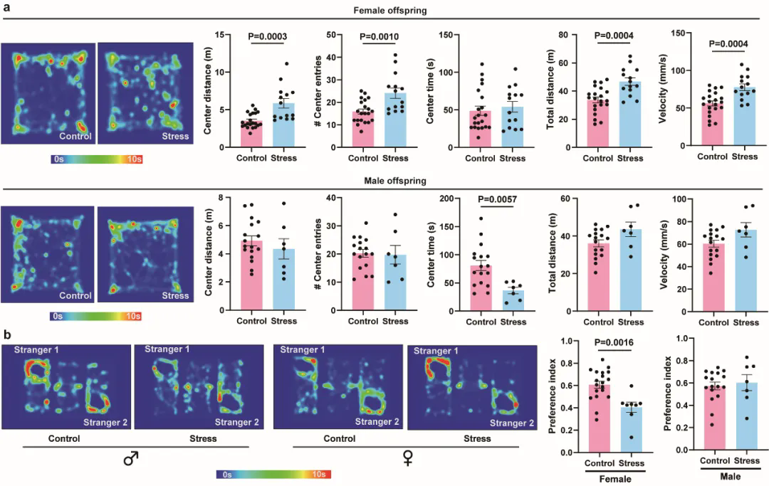
在本研究中,团队以慢性不可预期应激小鼠模型模拟女性在交配前经历的持续心理压力。结果发现,母代在交配前遭受压力应激会导致子代出现神经发育迟缓,并在成年后表现出精神行为异常,且行为表型具有显著的性别差异(图1):成年雌性子代表现为多动和社交缺陷,而雄性子代则主要表现为焦虑样行为。同时,母代交配前应激可改变子代肠道微生物群的组成,且雄性子代在代谢水平上的改变更为明显。乳铁蛋白(lactoferrin)是一类广泛用于婴幼儿营养与神经发育支持的天然功能性益生元,为探究微生物群网络在子代行为调控中的因果作用,研究团队将其作为靶向肠道微生物群的干预手段进行验证。研究结果表明,乳铁蛋白灌胃能够有效逆转雄性子代小鼠的焦虑样行为,但对雌性子代的多动和社交缺陷改善效果甚微(图2)。
进一步结合行为学、多组学及电生理分析,研究团队发现乳铁蛋白可增强子代肠道微生物群整体网络的连接性,并提升血清代谢组与小脑转录组中免疫相关信号通路的富集水平。同时,乳铁蛋白显著降低了雄性子代小鼠的小脑浦肯野细胞的放电频率,而并不显著改变蓝斑核神经元的放电活动,提示其可能通过调节小脑神经环路活动参与子代雄鼠焦虑样行为的改善。此外,乳铁蛋白干预可增强“肠道微生物群—血清代谢物—小脑转录因子”网络的耦合强度,且这种网络整合度的提升与子代小鼠行为评分的恢复指数呈一致性变化(图3)。
总体而言,本研究构建了一个“肠道微生物群通过神经–代谢网络介导母体情绪应激对子代产生性别特异性精神行为影响”的系统性理论框架,并从微生物组、代谢组、转录组与神经电生理多层证据中验证了这一脑体互作网络机制。研究结果强调了肠道菌群稳态在维持神经–代谢联动网络中的关键作用,并提示不同菌群网络枢纽可能参与介导性别特异性的精神行为表型。未来将进一步解析这些关键微生物在跨代情绪与行为调控中的作用。
深圳先进院脑所/深港脑院刘欣安,陈祖昕和王立平为本文的共同通讯作者;深圳先进院脑所/深港脑院的景晓源、徐智彬、杨其兴和武汉大学附属人民医院妇产科的江燕医师为共同第一作者;深圳先进院/深港脑院为第一单位。研究论文的共同作者还包括深圳先进院王若曦、汪金桃,深圳市妇幼保健院麻醉科李元涛主任、周柔璇医师等成员。
该研究致谢了深圳市科技计划项目、深圳市科技创新委员会、合生元营养与护理研究院“母婴营养与护理研究基金项目”、科技部科技创新2030 “脑科学与类脑研究”重大项目、国家自然科学基金(NSFC)、深圳市医学研究基金、深圳市杰出人才培养基金、深圳市重点基础研究项目、广东省基础与应用基础研究基金等项目的资助与支持。感谢深港脑科学创新研究院以及深圳市脑解析与脑模拟重大科技基础设施对本研究的支持。
拓展研究
鉴于母体情绪障碍及其肠道微生物群对子代神经发育、免疫调节和代谢状态具有深远影响,刘欣安团队在Acta Pharmacologica Sinica发表的综述论文"Intergenerational Effects of the Microbiota on Neurodevelopment: Mechanisms and Therapeutic Perspectives"将于近期上线,系统探讨了肠道微生物群在神经发育中的代际作用及其通过免疫、代谢和表观遗传等多重通路实现“代际编程”的机制。该研究由深圳先进院脑所/深港脑院的刘欣安与深圳市儿童医院操德智为共同通讯作者,王若曦为第一作者。
该研究综述指出,母体肠道微生物群可通过胎盘、产道及母乳等途径塑造新生儿的“微生物蓝图”,其代谢产物可通过表观遗传调控及神经–免疫–代谢轴影响子代大脑发育与心理健康。孕期营养状况、压力暴露、感染以及分娩方式均可改变母体菌群,从而调控子代罹患自闭症、多动症及其他神经发育障碍的风险。最新研究表明,孕期及婴幼儿期是肠道菌群干预的关键窗口期,例如补充特定益生菌/益生元、高纤维饮食、母乳喂养及在严格监管下的菌群移植均显示出改善神经发育结局的潜力。该综述构建了从机制解析到干预策略的系统框架,为理解神经发育障碍的早期起源及基于肠道菌群的精准防治提供了新的理论依据和实践方向。

文章上线截图

图1. 母代小鼠交配前压力应激暴露导致子代出现显著的性别特异性精神行为异常

图2. 乳铁蛋白灌胃改善雄性子代小鼠的焦虑样行为,而对雌性子代异常行为表型的改善不显著

图3. 乳铁蛋白改善子代小鼠的行为评分及微生物-神经-代谢网络特征
附件下载: