Advanced Science | 磁共振氘波谱成像实现膀胱癌化疗疗效的早期监测
近日,中国科学院深圳先进技术研究院医学成像科学与技术系统全国重点实验室邹超研究员与中山大学附属第一医院王焕军教授团队在膀胱癌化疗疗效监测领域取得重要进展。研究首次将磁共振氘波谱成像(Deuterium Magnetic Resonance Spectroscopic Imaging, DMRSI)成功应用于膀胱癌动物模型,利用低成本氘标记葡萄糖探针和更便捷的给药方案,实现了肿瘤化疗后的无创治疗响应评估,相关成果发表于Advanced Science, 2025, e14614。
什么是DMRSI
DMRSI是一项利用氘标记底物追踪体内代谢动态的磁共振新技术。你可以把它想象成一个“代谢雷达”——实时监测氘标记底物(如氘标记葡萄糖)在体内向关键代谢产物(如乳酸等)的转化过程,从而直接反映组织内部的代谢活跃程度。值得一提的是,DMRSI能够在完全无电离辐射的前提下获取高特异性的代谢信息。
与传统MRI主要观察身体结构或血流不同,DMRSI直接“看到”的是细胞内部的代谢过程。而在癌症治疗中,代谢变化往往比肿瘤大小变化出现得更早。因此,DMRSI有望在化疗开始后很短时间内,就判断治疗是否有效,为医生调整方案争取宝贵时间。
早期发现化疗是否起效
在膀胱癌的小鼠模型中,研究团队发现,DMRSI能够在化疗后仅 24 小时就捕捉到肿瘤代谢的明显变化:乳酸相关信号下降了 55%–80%,说明了肿瘤在经过化疗后糖酵解代谢活动被显著抑制。相比之下,此时常规 MRI 检查(如弥散加权成像DWI与动态增强成像DCE)看不出明显差别。进一步的组织学分析显示,这些代谢变化与肿瘤增殖下降、细胞凋亡增加等关键指标高度一致。这表明,DMRSI能更早反映治疗效果,有望为肿瘤疗效评估提供更及时、更直观的影像依据。
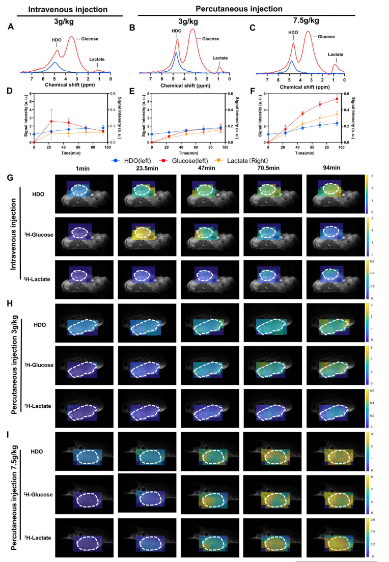
更优的探针:效果更好,成本更低
通过体尾静脉注射实验,研究团队还对[6,6′-²H₂]-D-葡萄糖与[2,3,4,6,6′-²H₅]-D-葡萄糖两种探针进行了对比。实验结果表明,[2,3,4,6,6′-²H₅]-D-葡萄糖在维持原有代谢路径不变的基础下,提供了更高的葡萄糖信噪比,同时产生了更强的氘标记水检测信号。值得关注的是,该探针在合成成本方面相比传统探针降低了近一个数量级,这一重要突破为解决临床推广应用中的成本瓶颈问题提供了切实可行的方案。
更便捷的给药方式:从静脉到皮下
在给药方案方面,团队在前期尾静脉注射的基础上,对 7.5 g/kg 和 3 g/kg 两种皮下注射剂量进行了优化评估。结果显示,把剂量降到 3 g/kg,依然能够获得与 7.5 g/kg 接近的葡萄糖–乳酸代谢信号比。这一发现不仅证明了皮下注射路径的可行性,也通过降低同位素探针用量,切实压缩了成像成本,为未来临床推广提供了更加经济、易于标准化的给药方案。
技术在复杂模型中同样有效
在更具挑战性的原位膀胱癌模型中,优化后的成像方案依旧获得高质量的磁共振波谱,展现出良好的普适性,为临床复杂解剖环境下的应用奠定基础。这一结果也意味着,在未来的临床环境中,DMRSI有望稳定地应用于复杂部位肿瘤的早期疗效评估。
本研究通过探针优化、给药方式改进与模型验证,构建了可推广的膀胱癌早期疗效评估技术体系。该技术方案具备高灵敏度、低成本、无辐射等多重优势,能够捕捉化疗后肿瘤的代谢重编程,为临床医生在解剖结构变化发生前调整治疗方案提供了可靠的"代谢雷达",有望推动膀胱癌精准治疗的进程。
中山大学附属第一医院王焕军教授,中国科学院深圳先进技术研究院邹超研究员,中山大学附属第一医院冯仕庭教授、郭燕教授为论文共同通讯作者,中山大学附属第一医院博士研究生孔令敏、中国科学院深圳先进技术研究院与哈尔滨工业大学联合培养博士研究生阳冈汗、中山大学附属第一医院硕士研究生翁蓓、中山大学附属第一医院技师温志华为论文共同第一作者。该研究成果得到国家重点研发计划、中国科学院战略性先导科技专项(B类)、国家自然科学基金、广东省自然科学基金和广东省自然科学杰出青年基金项目等项目的资助。

DMRSI 能在治疗 24 小时内识别肿瘤反应,而常规 MRI(弥散加权成像DWI与动态增强成像DCE) 无明显变化

尾静脉注射[6,6′-²H₂]-D-葡萄糖与[2,3,4,6,6′-²H₅]-D-葡萄糖,肿瘤区域的代谢产物对比

皮下膀胱癌模型中[2,3,4,6,6’-²H5]-D-葡萄糖不同给药途径和剂量的DMRSI比较

原位膀胱癌模型的磁共振氘标记代谢产物图像
附件下载: